您当前的位置:
南华大学附属第二医院
>>>>
招标采购
南华大学附属第二医院2025-2026年《衡阳日报》综合宣传服务项目单一来源采购公示
点击数:次
发布时间:2025-11-17 17:45
来源:科室
作者:党政办
南华大学附属第二医院的2025-2026年《衡阳日报》综合宣传服务项目拟进行单一来源采购,现将有关事项公告如下:
一、采购项目名称:南华大学附属第二医院2025-2026年《衡阳日报》综合宣传服务项目;
采购项目预算:人民币21.8万元。
二、编号
1.采购代理编号:HNHY-2025083
三、拟采购货物或者服务的说明

四、采购人采用单一来源采购方式的原因及说明
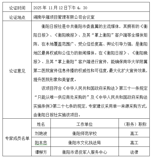
医院拟在《衡阳日报》、《衡阳晚报》及《掌上衡阳》客户端,系统性地开展南华大学附属第二医院的品牌形象宣传与信息发布工作。全面展示医院的发展成就、专科特色、名医风采及先进医疗服务,提升医院在区域内的公众认知度、美誉度和影响力。《衡阳日报》、《衡阳晚报》及《掌上衡阳》客户端是衡阳日报社旗下全媒体平台,具有唯一性,所以本项目只能从衡阳日报社采购。
五、拟定单一来源采购供应商的名称、地址
1、名称:衡阳日报社
2、地址:衡阳市高新区天台路33号
六、第三方专家对供应商专利、专有技术等唯一性论证的意见

六、公示期限:自2025年 11 月 17 日至2025年11月 21 日止,共计五个工作日。任何供应商、单位或个人对采用单一来源方式公示有异议的,可以向采购人以书面形式实名反映,并抄报监管部门。
七、采购人名称、联系人和联系方式
采购人名称:南华大学附属第二医院
地 址:衡阳市蒸湘区解放大道35号
联系人:涂女士
联系电话:18942069333
监管部门名称:南华大学附属第二医院监察室
地 址:衡阳市蒸湘区解放大道35号
联系电话:0734-8899355








